Rieter mit neuer Konzernstruktur
Ad-hoc-Mitteilung gemäss Art. 53 KR
Mit der geplanten Übernahme der Division «Barmag» von OC Oerlikon entsteht ein weltweit führender Systemanbieter für Natur- und Chemiefasern. Rieter ist zuversichtlich, alle behördlichen Genehmigungen zum Vollzug der Akquisition im vierten Quartal 2025 zu erhalten. Der Rieter-Konzern passt deshalb die Konzernstruktur per 1. Januar 2026 an, um diese Übernahme zu berücksichtigen und noch agiler auf die Herausforderungen im Markt reagieren zu können.
Die Divisionen «Machines & Systems» und «After Sales» werden zusammengelegt. Alexander Özbahadir übernimmt per 1. Januar 2026 die neue Division «Short-Staple Fiber», die für das Kurzstapelfasergeschäft verantwortlich ist. Damit werden Synergien in den Verkaufs- und Serviceaktivitäten geschaffen und die Kundenorientierung durch eine geographische Fokussierung erhöht.
Roger Albrecht wird neu für die Division «Components and Technology» verantwortlich sein. Er konzentriert sich auf die Entwicklung zukunftsweisender Technologielösungen, das Vorantreiben von Innovationen und die Realisierung von Wachstum im wichtigen Komponentengeschäft. Mit dieser organisatorischen Veränderung wird Rieter seine Technologieführerschaft weiter ausbauen und die Entwicklungsaktivitäten zwischen Rieter und den Komponentenunternehmen Accotex, Bräcker, Graf, Novibra, Suessen, SSM und Temco intensivieren.
Serge Entleitner hat sich entschieden, zum 31. Dezember 2025 aus der Konzernleitung auszutreten und wird bis zu seinem Ruhestand im Jahr 2027 das Unternehmen bei verschiedenen Projekten unterstützen. «Serge Entleitner hat die Entwicklung der Division «Components» in den letzten Jahren wesentlich geprägt. Im Namen des Verwaltungsrats danke ich Serge für seinen herausragenden Beitrag zum Erfolg unseres Unternehmens», sagt Thomas Oetterli, Verwaltungsratspräsident und CEO von Rieter.
Mit dem erfolgreichen Closing der Übernahme von Barmag wird die Division «Man-Made Fiber» in den Rieter-Konzern integriert. Georg Stausberg wird weiterhin die Division führen und an Thomas Oetterli, CEO von Rieter, berichten. Gleichzeitig wird er Einsitz in die Konzernleitung nehmen.
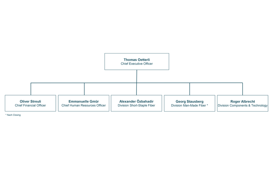
Per 1. Januar 2026 besteht die Rieter-Konzernleitung aus den folgenden Personen:
- Thomas Oetterli, Chief Executive Officer
- Oliver Streuli, Chief Financial Officer
- Emmanuelle Gmür, Chief Human Resources Officer
- Alexander Özbahadir, Head Division «Short-Staple Fiber»
- Georg Stausberg (nach Closing), Head Division «Man-Made Fiber»
- Roger Albrecht, Head Division «Components and Technology»

Die neue, vereinfachte Organisation schärft den Kundenfokus, stärkt die Technologieführerschaft, erhöht die Produktivität und fördert Synergien.
Rieter reagiert mit weiteren Kostensenkungsmassnahmen auf die anhaltend schwache Marktlage, indem Produktionskapazitäten angepasst, Lieferketten vereinfacht und die Overhead-Funktionen verschlankt werden. Die voraussichtlichen Einmalkosten in Höhe von rund 30 bis 35 Mio. CHF führen zu jährlichen Einsparungen in Höhe von knapp 30 Mio. CHF.
Download

Oliver Streuli
Chief Financial Officer8406 Winterthur
Switzerland

Relindis Wieser
Head Group Marketing & Communication, Member of the Extended Group Executive Committee8406 Winterthur
Switzerland
Über Rieter
Rieter ist der weltweit führende Anbieter von Systemen für die Herstellung von Garn aus Stapelfasern in Spinnereien. Das Unternehmen mit Sitz in Winterthur (Schweiz) entwickelt und fertigt Maschinen, Systeme und Komponenten für die wirtschaftlich optimale Verarbeitung von Naturfasern und synthetischen Fasern sowie deren Mischungen. Die führende Spinnereitechnologie von Rieter leistet durch minimalen Ressourceneinsatz einen Beitrag zur Nachhaltigkeit in der textilen Wertschöpfungs-kette. Rieter besteht seit 230 Jahren, ist mit 18 Produktionsstandorten in zehn Ländern vertreten und beschäftigt weltweit rund 4 400 Mitarbeitende, davon etwa 15% in der Schweiz. Rieter ist an der SIX Swiss Exchange unter dem Tickersymbol RIEN kotiert. www.rieter.com
Disclaimer
Alle Aussagen dieses Berichts, die sich nicht auf historische Fakten beziehen, sind Zukunftsaussagen, die keinerlei Garantie bezüglich der zukünftigen Leistung gewähren; sie beinhalten Risiken und Unsicherheiten einschliesslich, aber nicht beschränkt auf zukünftige globale Wirtschaftsbedingungen, Devisenkurse, gesetzliche Vorschriften, Marktbedingungen, Aktivitäten der Mitbewerber sowie andere Faktoren, die ausserhalb der Kontrolle des Unternehmens liegen.